Thể loại: Bài viết nổi bật » Điện tử thực hành
Số lượt xem: 162.237
Bình luận về bài viết: 4
Làm thế nào để thực hiện một chuyển tiếp thời gian tự làm
Rơle thời gian là gì? Thuật toán hành động rơle thời gian đủ đơn giản, nhưng đôi khi nó có thể gây ra sự ngưỡng mộ. Nếu chúng ta nhớ lại những chiếc máy giặt cũ, được gọi một cách trìu mến là "cái xô có động cơ", thì hành động của rơle thời gian rất rõ ràng: chúng xoay núm vài lần, một cái gì đó bắt đầu tích tắc và động cơ khởi động.
Ngay khi con trỏ tay cầm đạt đến mức chia tỷ lệ bằng 0, quá trình rửa kết thúc. Sau đó, những chiếc xe với hai bộ hẹn giờ xuất hiện - rửa và quay. Trong các máy như vậy, rơle thời gian được chế tạo dưới dạng xi lanh kim loại, trong đó cơ chế đồng hồ bị ẩn và bên ngoài chỉ có các tiếp điểm điện và núm điều khiển.
Máy giặt hiện đại - máy tự động (có điều khiển điện tử) cũng có rơle thời gian và không thể biến nó thành một bộ phận hoặc bộ phận riêng biệt trên bảng điều khiển. Tất cả độ trễ thời gian được lấy bằng lập trình bằng vi điều khiển. Nếu bạn nhìn kỹ vào chu kỳ của máy giặt tự động, không thể đếm được số lần trì hoãn thời gian. Nếu tất cả các độ trễ thời gian này được thực hiện dưới dạng cơ chế đồng hồ đã nói ở trên, thì đơn giản là sẽ không có đủ không gian trong thân máy giặt.
Rơle thời gian chúng không chỉ được sử dụng trong máy giặt, ví dụ, trong lò vi sóng, với sự giúp đỡ của thời gian trễ không chỉ điều chỉnh thời gian hoạt động mà còn cả công suất làm nóng. Điều này được thực hiện như sau: điện áp RF bật trong 5 giây và tắt trong 5. Công suất sưởi ấm trung bình trong trường hợp này là 50%. Để có được 30% năng lượng, bật RF trong 3 giây là đủ. Theo đó, ở trạng thái tắt, đèn tần số cao được đặt trong 7 giây. Tất nhiên, những con số này có thể khác nhau, ví dụ, 50 và 50 hoặc 30 và 70, chỉ ở đây tỷ lệ thời gian bật tắt của HF được hiển thị.
Đề cập đến máy giặt cũ được đưa ra vì một lý do. Ở đây, trong ví dụ này, bạn có thể thấy, thậm chí cảm nhận bằng tay, cách thức chuyển tiếp thời gian hoạt động.
Xoay tay quay theo chiều kim đồng hồ không gì khác hơn là tốc độ màn trập. Thiết bị truyền động (động cơ điện) ngay lập tức được bật. Tốc độ màn trập, trong trường hợp này tính bằng phút, xác định góc quay của tay cầm. Do đó, hai hành động được thực hiện cùng một lúc: tải thời gian phơi sáng và thực sự bắt đầu thời gian trễ. Sau khi thời gian đã đặt đã hết, bộ truyền động sẽ tắt. Tất cả các rơle thời gian hoặc bộ hẹn giờ đều hoạt động thậm chí xấp xỉ, ngay cả những thứ được ẩn bên trong vi điều khiển (MK).
Từ đồng hồ đến điện tử
Làm cách nào để trì hoãn thời gian sử dụng MK
Tốc độ của MK hiện đại rất cao, lên tới vài chục mips (hàng triệu thao tác mỗi giây). Có vẻ như cách đây không lâu đã có một cuộc đấu tranh cho 1 mips trên máy tính cá nhân. Bây giờ thậm chí MK đã lỗi thời, ví dụ, gia đình 8051, dễ dàng thực hiện 1 mips này. Do đó, sẽ mất đúng một giây để hoàn thành 1.000.000 thao tác.
Ở đây, một giải pháp dường như đã sẵn sàng, làm thế nào để trì hoãn thời gian. Chỉ cần thực hiện các hoạt động tương tự một triệu lần. Điều này có thể được thực hiện khá đơn giản nếu thao tác này được lặp trong chương trình. Nhưng rắc rối là ngoài hoạt động này, MK trong một giây không thể làm gì khác. Ở đây bạn có thành tựu của kỹ thuật, ở đây bạn có mips! Và nếu bạn cần tốc độ màn trập vài chục giây hoặc vài phút?
Hẹn giờ - một thiết bị để đếm thời gian
Để tránh sự bối rối như vậy, bộ xử lý đã không khởi động như vậy, thực thi một lệnh không cần thiết sẽ không làm được gì hữu ích, bộ định thời được tích hợp vào MK, như một quy luật, một vài trong số chúng.Nếu bạn không đi sâu vào chi tiết, thì bộ định thời là bộ đếm nhị phân đếm các xung được tạo bởi một mạch đặc biệt bên trong MK.
Ví dụ: trong họ MK 8051, một xung đếm được tạo ra khi mỗi lệnh được thực thi, tức là bộ đếm thời gian chỉ đơn giản là đếm số lượng lệnh máy được thực hiện. Trong khi đó, bộ xử lý trung tâm (CPU) đang âm thầm tham gia vào việc thực hiện chương trình chính.
Giả sử rằng bộ định thời bắt đầu đếm (có lệnh khởi động bộ đếm cho điều này) từ số không. Mỗi xung làm tăng nội dung của bộ đếm thêm một và cuối cùng, đạt giá trị tối đa. Sau đó, nội dung của bộ đếm được thiết lập lại. Khoảnh khắc này được gọi là bộ đếm tràn tràn. Đây chính xác là thời gian trễ của thời gian trễ (hãy nhớ máy giặt).
Giả sử rằng bộ định thời là 8 bit, thì nó có thể được sử dụng để tính giá trị trong phạm vi 0 ... 255 hoặc bộ đếm sẽ tràn qua mỗi 256 xung. Để làm cho tốc độ màn trập ngắn hơn, đủ để bắt đầu đếm không phải từ đầu, mà từ một giá trị khác. Để có được nó, đầu tiên là đủ để tải giá trị này vào bộ đếm, sau đó khởi động bộ đếm (một lần nữa, hãy nhớ máy giặt). Số được tải sẵn này là góc quay của rơle thời gian.
Bộ hẹn giờ như vậy với tần suất hoạt động là 1 mips sẽ cho phép bạn có được tốc độ màn trập tối đa 255 micro giây, nhưng bạn cần vài giây hoặc thậm chí vài phút, thì sao?
Hóa ra mọi thứ khá đơn giản. Mỗi lần tràn bộ đếm thời gian là một sự kiện khiến chương trình chính bị gián đoạn. Kết quả là, CPU chuyển sang chương trình con tương ứng, trong đó các đoạn trích nhỏ như vậy có thể thêm bất kỳ, ít nhất là đến vài giờ và thậm chí vài ngày.
Thói quen phục vụ ngắt thường ngắn, không quá vài chục lệnh, sau đó một lần nữa có sự trở lại chương trình chính, tiếp tục chạy từ cùng một nơi. Hãy thử đoạn trích này bằng một sự lặp lại đơn giản của các lệnh mà nó đã được nói ở trên! Mặc dù, trong một số trường hợp, bạn phải làm điều đó.
Để làm điều này, có một lệnh NOP trong các hệ thống lệnh của bộ xử lý, mà không làm gì cả, nó chỉ mất thời gian của máy. Nó có thể được sử dụng để dự trữ bộ nhớ và khi tạo độ trễ thời gian, chỉ những cái rất ngắn, theo thứ tự một vài micro giây.
Vâng, người đọc sẽ nói anh ấy phải chịu đựng như thế nào! Từ máy giặt trực tiếp đến vi điều khiển. Và những gì ở giữa những điểm cực đoan này?
Rơle thời gian là gì?
Như đã đề cập, Nhiệm vụ chính của rơle thời gian là thu được độ trễ giữa tín hiệu đầu vào và tín hiệu đầu ra. Sự chậm trễ này có thể được tạo ra theo nhiều cách. Rơle thời gian là cơ học (đã được mô tả ở đầu bài viết), cơ điện (cũng dựa trên đồng hồ, chỉ có lò xo được quấn bằng nam châm điện), cũng như với các thiết bị giảm xóc khác nhau. Một ví dụ về rơle như vậy là công tắc thời gian khí nén được hiển thị trong Hình 1.

Vẽ 1. Rơle thời gian khí nén.
Rơle bao gồm một ổ điện từ và một phụ kiện khí nén. Cuộn dây rơle có sẵn ở điện áp hoạt động 12 ... 660V AC (tổng 16 xếp hạng) với tần số 50 ... 60Hz. Tùy thuộc vào phiên bản của rơle, tốc độ màn trập có thể bắt đầu khi được kích hoạt hoặc khi ổ điện từ được giải phóng.
Thời gian được đặt bằng một vít điều chỉnh tiết diện của lỗ để không khí thoát ra khỏi buồng. Rơle thời gian được mô tả khác nhau ở các thông số không ổn định, do đó, bất cứ khi nào có thể, rơle thời gian điện tử luôn được sử dụng. Hiện tại, các rơle như vậy, cả cơ khí và khí nén, có lẽ chỉ có thể được tìm thấy trong các thiết bị cổ xưa, chưa được thay thế bằng các thiết bị hiện đại, và thậm chí trong một bảo tàng.
Rơle thời gian điện tử
Có lẽ một trong những phổ biến nhất là loạt rơle VL-60 ... 64 và một số loại khác, ví dụ, rơle VL-100 ... 140.Tất cả các bộ hẹn giờ này được xây dựng trên một con chip chuyên dụng KR512PS10. Sự xuất hiện của rơle đường dây trên không được thể hiện trong Hình 2.

Hình 2. Chuỗi rơle thời gian VL.
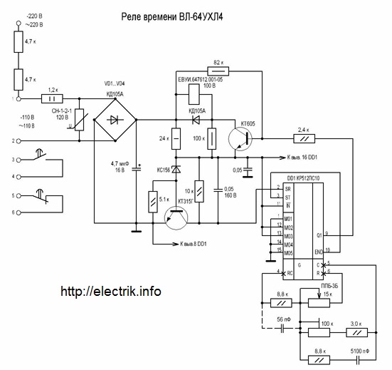
Mạch của rơle thời gian VL - 64 được hiển thị trong Hình 3.
Hình 3 Sơ đồ bộ đếm thời gian VL - 64
Khi một điện áp được cung cấp cho đầu vào thông qua cầu chỉnh lưu VD1 ... VD4, điện áp qua bộ ổn định trên bóng bán dẫn KT315A được cung cấp cho chip DD1, bộ tạo bên trong bắt đầu tạo xung. Tần số xung được điều chỉnh bởi một biến trở PPB-3B (chính là người được hiển thị trên bảng mặt trước của rơle), được kết nối nối tiếp với tụ điện thời gian 5100 pF, có dung sai 1% và TKE rất nhỏ.
Các xung nhận được được tính bởi một bộ đếm có hệ số phân chia thay đổi, được đặt bằng cách chuyển đổi các cực của vi mạch M01 ... M05. Trong rơle loạt VL, việc chuyển đổi này được thực hiện tại nhà máy. Tỷ lệ phân chia tối đa của toàn bộ bộ đếm đạt tới 235.929.600. Theo tài liệu cho vi mạch, ở tần số của bộ dao động chính 1 Hz, tốc độ màn trập có thể đạt hơn 9 tháng! Theo các nhà phát triển, điều này là khá đủ cho bất kỳ ứng dụng nào.
Chân 10 của chip END là kết thúc tốc độ màn trập, được kết nối với đầu vào 3 - ST start - stop. Ngay khi điện áp mức cao xuất hiện ở đầu ra END, xung đếm dừng và điện áp mức cao xuất hiện ở đầu ra thứ 9 của Q1, sẽ mở bóng bán dẫn KT605 và rơle kết nối với bộ thu KT605 sẽ ngắt.
Rơle thời gian hiện đại
Theo quy định, được thực hiện trên MK. Việc lập trình một microcircuit độc quyền đã sẵn sàng dễ dàng hơn, thêm một vài nút, chỉ báo kỹ thuật số, hơn là phát minh ra một cái gì đó mới, và sau đó cũng tham gia vào việc điều chỉnh thời gian. Rơle như vậy được hiển thị trong Hình 4.

Hình 4 Rơle thời gian vi điều khiển
Tại sao làm tiếp sức thời gian tự làm?
Và mặc dù có một số lượng lớn công tắc thời gian như vậy, hầu như cho mọi sở thích, đôi khi ở nhà bạn phải làm một cái gì đó của riêng bạn, thường rất đơn giản. Nhưng những thiết kế như vậy thường tự biện minh hoàn toàn và hoàn toàn. Dưới đây là một số trong số họ.
Ngay khi chúng tôi vừa kiểm tra hoạt động của vi mạch KR512PS10 như là một phần của rơle đường dây trên không, chúng tôi sẽ phải bắt đầu xem xét các mạch nghiệp dư từ nó. Hình 5 cho thấy mạch hẹn giờ.
Hình 5. Bộ định thời trên microcircuit KR524PS10.
Mạch siêu nhỏ được cấp nguồn từ bộ ổn định tham số R4, VD1 với điện áp ổn định khoảng 5 V. Tại thời điểm bật nguồn, mạch R1C1 tạo ra xung đặt lại vi mạch. Điều này khởi động bộ tạo bên trong, tần số được đặt bởi chuỗi R2C2 và bộ đếm bên trong của vi mạch bắt đầu đếm xung.
Số lượng các xung này (tỷ lệ phân chia bộ đếm) được đặt bằng cách chuyển đổi các cực của vi mạch M01 ... M05. Với vị trí được chỉ ra trong sơ đồ, hệ số này sẽ là 78643200. Số xung này tạo nên toàn bộ chu kỳ của tín hiệu ở đầu ra END (chân 10). Chân 10 được kết nối với chân 3 ST (bắt đầu / dừng).
Ngay khi đầu ra END được đặt ở mức cao (đã tính nửa thời gian), bộ đếm sẽ dừng. Đồng thời, đầu ra Q1 (chân 9) cũng đặt mức cao, mở bóng bán dẫn VT1. Thông qua một bóng bán dẫn mở, rơle K1 được bật, điều khiển tải với các tiếp điểm của nó.
Để bắt đầu thời gian trễ, việc tắt và bật lại rơle là đủ. Sơ đồ thời gian của tín hiệu END và Q1 được hiển thị trong Hình 6.

Hình 6. Sơ đồ thời gian của tín hiệu END và Q1.
Với các giá trị của chuỗi thời gian R2C2 được chỉ định trên sơ đồ, tần số máy phát là khoảng 1000 Hz. Do đó, thời gian trễ cho kết nối được chỉ định của các thiết bị đầu cuối M01 ... M05 sẽ là khoảng mười giờ.
Để tinh chỉnh tốc độ màn trập này, cần thực hiện như sau. Kết nối các thiết bị đầu cuối M01 ... M05 với vị trí "Giây_10", như thể hiện trong bảng trong hình. 7.
Hình 7. Bảng cài đặt hẹn giờ (bấm vào hình để phóng to).
Với kết nối này, xoay điện trở R2 biến đổi để điều chỉnh tốc độ màn trập trong 10 giây. bằng đồng hồ bấm giờ. Sau đó kết nối các thiết bị đầu cuối M01 ... M05, như thể hiện trong sơ đồ.
Một sơ đồ khác trên KR512PS10 được hiển thị trong Hình 8.
Hình 8 Chip thời gian chuyển tiếp KR512PS10
Một bộ đếm thời gian khác trên chip KR512PS10.
Để bắt đầu, hãy chú ý đến KR512PS10, chính xác hơn là các tín hiệu END, hoàn toàn không hiển thị và tín hiệu ST, được kết nối đơn giản với một dây chung, tương ứng với mức 0 logic.
Khi bật công tắc này, bộ đếm sẽ không dừng lại, như trong Hình 6. Tín hiệu END và Q1 sẽ theo chu kỳ, không dừng lại, tiếp tục. Hình dạng của các tín hiệu này sẽ là một uốn khúc cổ điển. Do đó, hóa ra chỉ là một máy phát xung hình chữ nhật, tần số có thể được điều khiển bởi một điện trở R2 thay đổi và hệ số phân chia bộ đếm có thể được đặt theo bảng trong Hình 7.
Các xung liên tục từ đầu ra của Q1 đi đến đầu vào đếm của bộ đếm thập phân - bộ giải mã DD2 K561IE8. Chuỗi R4C5, khi được bật, đặt lại bộ đếm về không. Kết quả là, một mức cao xuất hiện ở đầu ra của bộ giải mã Chế độ 0 0 (pin 3). Ở đầu ra 1 ... 9 mức thấp. Với sự xuất hiện của xung đếm đầu tiên, mức cao sẽ chuyển sang đầu ra "1", xung thứ hai đặt mức cao ở đầu ra "2" và cứ thế, lên đến đầu ra "9". Sau đó bộ đếm tràn ra và chu kỳ đếm bắt đầu lại.
Tín hiệu điều khiển kết quả thông qua công tắc SA1 có thể được đưa đến bộ tạo âm thanh trên các phần tử DD3.1 ... 4 hoặc tới bộ khuếch đại rơle VT2. Lượng thời gian trễ phụ thuộc vào vị trí của công tắc SA1. Với các kết nối đầu cuối M01 ... M05 được chỉ định trên sơ đồ và các tham số của chuỗi thời gian R2C2, có thể có được độ trễ thời gian từ 30 giây đến 9 giờ.
Boris Aladyshkin
Xem thêm tại electro-vi.tomathouse.com
:




