Thể loại: Bài viết nổi bật » Điện tử thực hành
Số lượt xem: 78262
Bình luận về bài viết: 1
Tự làm điều chỉnh độ sáng. Phần năm Một số kế hoạch đơn giản hơn
Dimmer trên một tương tự của một bóng bán dẫn ngã ba
Mạch của bộ điều chỉnh độ sáng như vậy được hiển thị trong Hình 1.
Mặc dù sự khác biệt tuyệt đối của các kế hoạch thoạt nhìn, chúng hoạt động gần như giống hệt nhau. Độ sáng của đèn được điều khiển bằng phương pháp pha điều khiển thyristor, tuy nhiên, kết nối của tải có hơi khác nhau.
Trong mạch được xem xét, tải điều chỉnh, một bóng đèn, được bao gồm trong đường chéo của cầu chỉnh lưu cho dòng điện xoay chiều. Bản thân thyristor được bao gồm trong đường chéo bởi một dòng điện được chỉnh lưu không đổi. Trong mẫu trước Bản thân bóng đèn cũng được bao gồm trong đường chéo này, nhưng trong trường hợp này nó không thay đổi gì cả.
Trên các bóng bán dẫn VT1, VT2 đã lắp ráp một nút khởi động mềm, sẽ được mô tả bên dưới, nhưng bây giờ, hãy xem xét hoạt động của chính bộ điều khiển. Nếu chúng ta vẽ một đường thẳng đứng trong Hình 1 giữa bóng bán dẫn VT2 và các điện trở R3 và R4, thì tất cả mọi thứ hóa ra ở bên phải của dòng này thực sự là mờ hơn.

Hình 1. Làm mờ trên một tương tự của một bóng bán dẫn tiếp giáp đơn
Thay vì một bóng bán dẫn cơ sở đôi tiếp giáp KT117A, chất tương tự của nó, được lắp ráp trên các bóng bán dẫn VT3, VT4, được sử dụng trong mạch tạo xung kích hoạt. Nếu chúng ta kết nối bộ thu và bộ phát của bóng bán dẫn VT2 bằng dây nhảy, thì tụ điện C2 sẽ được tích điện qua điện trở R3 và R4.
Khi điện áp trên nó đạt đến điện áp mở của tín hiệu tương tự của bóng bán dẫn đơn, nó sẽ mở và tạo thành một xung điện áp trên UE của thyristor VS1, nó sẽ bật và dòng điện sẽ chạy qua tải. Thyristor sẽ bị khóa theo cách tương tự như trong mạch trước tại thời điểm điện áp lưới điện đi qua không. Điện trở R4 điều chỉnh độ sáng, bằng chứng là dòng chữ trên sơ đồ. Độ sáng tối đa sẽ đạt được khi động cơ của biến trở R4 được đưa đến vị trí cực bên trái theo sơ đồ, tốc độ sạc của tụ điện C2 là tối đa.
Nếu bộ nhảy dây giữa bộ thu và bộ phát của bóng bán dẫn VT2 đã được cài đặt, thì nó nên được gỡ bỏ và tiếp tục nghiên cứu thêm. Mạch khởi động mềm hoạt động như sau.
Tại thời điểm bật nguồn, tụ điện C1 chưa được sạc, do đó, bóng bán dẫn hỗn hợp VT1 VT2 bị đóng và phần bộ thu-phát của VT2 lớn, gần như có một khe hở giữa các điện trở R3 và R4, không cho phép sạc tụ điện thời gian C2.
Sau khi bật nguồn qua mạch VD1, R1, tụ oxit C1 bắt đầu sạc. Điện áp trên nó bắt đầu tăng trơn tru, dẫn đến việc mở dần dần bóng bán dẫn hỗn hợp VT1 VT2 và tụ điện C2 đang dần sạc.
Hằng số thời gian sạc của tụ điện C1 là quá trình sạc kéo dài vài giây, đồng thời có sự giảm chậm điện trở của phần thu-phát của bóng bán dẫn VT2, chậm đến mức có vẻ như sự quay chậm của điện trở R4 theo hướng giảm điện trở. tăng tuổi thọ của đèn sợi đốt.
Và cuối cùng, độ sáng sẽ được đặt theo vị trí của động cơ của điện trở R4, ở độ sáng nào nó đã được tắt vào ngày hôm qua, ở cùng độ sáng nó sẽ bật vào hôm nay. Đương nhiên, sau khi bắt đầu như vậy, bạn có thể tự điều chỉnh độ sáng của đèn nếu cần thiết.
Song song với công tắc mạng SA1, một chuỗi điện trở R9 và đèn neon HL1 được lắp đặt, mục đích của nó là chiếu sáng công tắc trong phòng tối.
Điều chỉnh độ sáng mờ
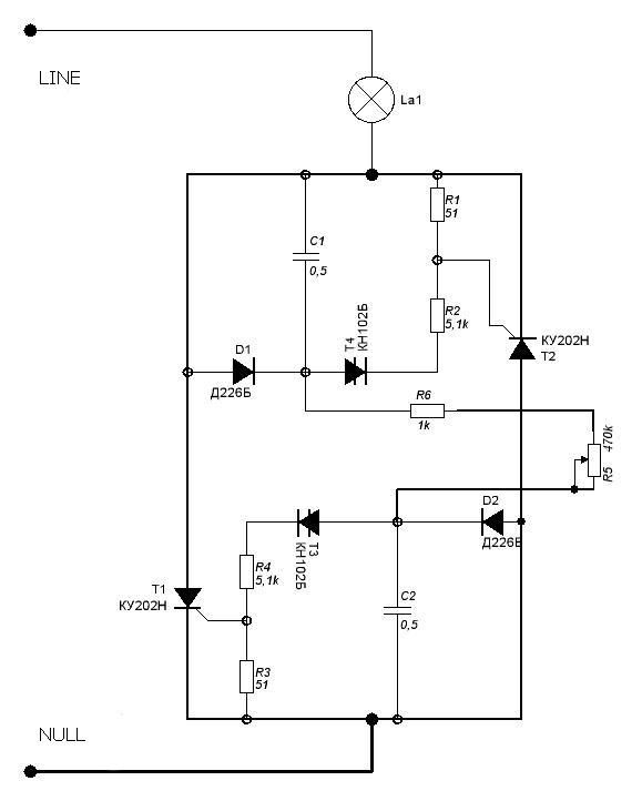
Mạch của bộ điều chỉnh độ sáng như vậy được hiển thị trong Hình 2.
Hình 2. Bộ điều chỉnh độ sáng mờ
Như một ví dụ về bộ điều chỉnh độ sáng như vậy, người ta có thể trích dẫn một mạch công nghiệp được sử dụng trong các máy ép phun trong nước (máy để đúc các sản phẩm nhựa). Trong đó, tất nhiên, nó không phải là một bộ điều chỉnh ánh sáng, nó chỉ đơn giản là kiểm soát sức mạnh của lò sưởi điện, là một thành phần, trên thực tế, là một tầng đầu ra của bộ điều chỉnh nhiệt độ.
Phần tử công suất của mạch là các thyristor T1, T2 được kết nối song song, như đã đề cập ở trên. Mỗi thyristor được điều khiển bởi mạch kích hoạt riêng của nó, được tạo ra trên một dynistor, cho mỗi thyristor, dynistor riêng và tụ điện riêng của nó được sử dụng. Các tụ điện được sạc thông qua một bộ điều chỉnh chung cho chúng - một điện trở R5 biến đổi và các điốt riêng lẻ D1, D2.
Giả sử C1 bắt đầu sạc. Mạch sạc của nó như sau: dây NULL, D2, R5, R6, tụ C1, đèn La1, dây LINE. Người ta cho rằng tại thời điểm này trên dây có sóng dương của sóng hình sin. Khi điện áp trên tụ C1 đạt đến điện áp ngưỡng của điện áp T4, thì điện áp sau sẽ mở và xung mở đi qua UE của thyristor T2. Thyristor sẽ vẫn mở cho đến khi điện áp dòng đi qua không. Trong nửa chu kỳ tiếp theo, thyristor T1 sẽ mở theo cách tương tự.
Nhận xét nhỏ. Nếu bất kỳ đầu cực nào của biến trở R5 bị ngắt khỏi mạch bằng một tiếp điểm (không được hiển thị trong sơ đồ), thì dòng điện qua tải sẽ dừng lại. Chính trong chế độ này, bộ điều chỉnh năng lượng này đã được sử dụng trong các máy ép phun được đề cập ở trên.
Dễ dàng thấy rằng mỗi thyristor có tập hợp các yếu tố kiểm soát riêng. Cơ sở yếu tố hiện đại cho phép bạn làm cho một bộ điều chỉnh như vậy thậm chí dễ dàng hơn, số lượng các bộ phận là một nửa.
Làm mờ trên cơ sở yếu tố hiện đại
Mạch của nó được hiển thị trong Hình 3.

Hình 3. Làm mờ bằng cách sử dụng một dinistor tổng hợp
Một mạch như vậy chứa rất ít chi tiết: thay vì hai dinistors, như trong mạch trước, chỉ có một được sử dụng, nhưng nó là hỗn hợp. Nó chỉ là trong một trường hợp, hai dinistor giống hệt nhau được bật song song - song song, do đó một dinuctor như vậy có thể hoạt động trong một mạch điện xoay chiều, sự phân cực của sự bao gồm không thành vấn đề. Nó sẽ hoạt động trong mọi trường hợp, nếu, tất nhiên, có thể sửa chữa được.
Nhân tiện, những quán ăn này được sử dụng trong đèn tiết kiệm năng lượng, do đó, nếu có nhu cầu về các chi tiết như vậy, không loại bỏ đèn bị hỏng ngay lập tức. Cũng có một nhận xét nhỏ: Người kiểm tra không được "gọi" bởi người kiểm tra, vì vậy bạn không nên vứt chúng ngay lập tức, bạn cần kiểm tra trong mạch.
Công tắc nguồn được chế tạo trên triac, điện cực điều khiển được kết nối trực tiếp với một điện cực hai chiều. Ngay khi điện áp trên tụ C1 đạt đến ngưỡng của dynistor, một xung điều khiển sẽ được hình thành trên UE của triac, và sau đó mọi thứ sẽ được mô tả ở trên.
Điều khiển tích hợp công suất và điều chỉnh độ sáng
Một trong những đại diện tiêu biểu của các cơ quan quản lý đó là chip KR1182PM1A. Bề ngoài, nó trông giống như một kỹ thuật số thông thường hoặc vi mạch tương tựkể từ khi nó được thực hiện trong một gói DIP-16 tiêu chuẩn. Đây là một hình chữ nhật bằng nhựa với 16 chân. Chỉ sử dụng một vài phần bản lề, bạn có thể tạo ra một số thiết kế thực tế thú vị: sự bao gồm trơn tru của ánh sáng, công tắc hoàng hôn, chỉ là một bộ điều chỉnh năng lượng.
Là một phần không thể thiếu, microcircuit dễ dàng phù hợp với thành phần của các thiết bị điều khiển công suất khác nhau. Đồng thời, nó có khả năng đi lại một tải có công suất lên tới 150W mà không cần các yếu tố năng lượng bên ngoài - triacs hoặc thyristor. Nếu bạn bật song song hai vi mạch, chỉ cần hàn chúng thành hai tầng, thì công suất tải có thể tăng gấp đôi. Mạch đơn giản nhất để chuyển đổi trên microcircuit được hiển thị trong Hình 4.

Hình 4. Làm mờ trên chip KR1182PM1
Nhưng điều này, hóa ra, không phải là lựa chọn dễ dàng và kinh tế nhất.Đối với những người lười biếng nhất, theo nghĩa tốt nhất của từ này, có bộ điều khiển điện tích hợpchỉ sử dụng hai phần bản lề - bản thân bóng đèn và điện trở thay đổi, và công suất của điện trở không vượt quá một watt. Như vậy được sử dụng như một điều khiển âm lượng trong thiết bị cũ. Sơ đồ kết nối của một vi mạch tuần hoàn như vậy được hiển thị trong Hình 5 và sự xuất hiện trong Hình 6.

Hình 5. Sơ đồ kết nối của bộ điều chỉnh công suất tích hợp POLYDEX R1500
Hình 6 cho thấy sự xuất hiện của bộ điều chỉnh công suất tích hợp POLYDEX R1500.

Hình 6. POLYDEX R1500. Ngoại hình
Các phần trước của bài viết:
Tự làm điều chỉnh độ sáng. Phần một Các loại của thyristors
Tự làm điều chỉnh độ sáng. Phần thứ hai Thiết bị thyristor
Tự làm điều chỉnh độ sáng. Phần ba. Làm thế nào để kiểm soát thyristor?
Tự làm điều chỉnh độ sáng. Phần thứ tư Thiết bị thực hành của Thyristor
Boris Aladyshkin
Xem thêm tại electro-vi.tomathouse.com
:

